beet365(英国)官方网站-Official Website
English
首页
beet365简介
现任领导
组织机构
行政机构
教辅中心
教学机构
科研机构
委员会
团队队伍
教职员工
系别分类
所别分类
职称分类
导师分类
特聘教授
教学团队
团队招聘
科学研究
通知公告
学术讲座预告
学术交流
学术成果
科研项目
人才培养
本科教育
最新通知
规章制度
专业介绍
升学就业
培养方案
办事指南
常用下载
公司产品
通知公告
学科介绍
培养方案
常用下载
国际合作
新闻动态
国际项目
团队团队
员工风采
奖励资助
校园生活
员工风采
下载专区
党群建设
通知公告
专题学习
党建工作
政策文件
教工之家
员工工作
团学工作
就业工作
人才招聘
本科生招生
研究生招生
就业信息
国际组织实习信息
MF中心
实验中心
信息公告
中心概况
中心介绍
实验室介绍
联系我们
规章制度
平台数据资源
数字经济实验云平...
虚仿项目
UTS金融平台
数据库资源
软件资源
实践创新
老员工比赛项目
老员工创新创业计...
实验教学
实验室安全
精品课程
师德师风
师德师风
投诉邮箱
投诉指南
员工风采
联系我们
员工动态
员工感言
人才招聘
本科生招生
研究生招生
就业信息
国际组织实习信息
常用链接
beet365官方网站党委教师工作部师德...
beet365官方网站
beet365官方网站科研院
beet365官方网站研究生院
beet365官方网站本科生院
清华大学经济管理公司
当前位置:
首页
人才招聘
就业信息
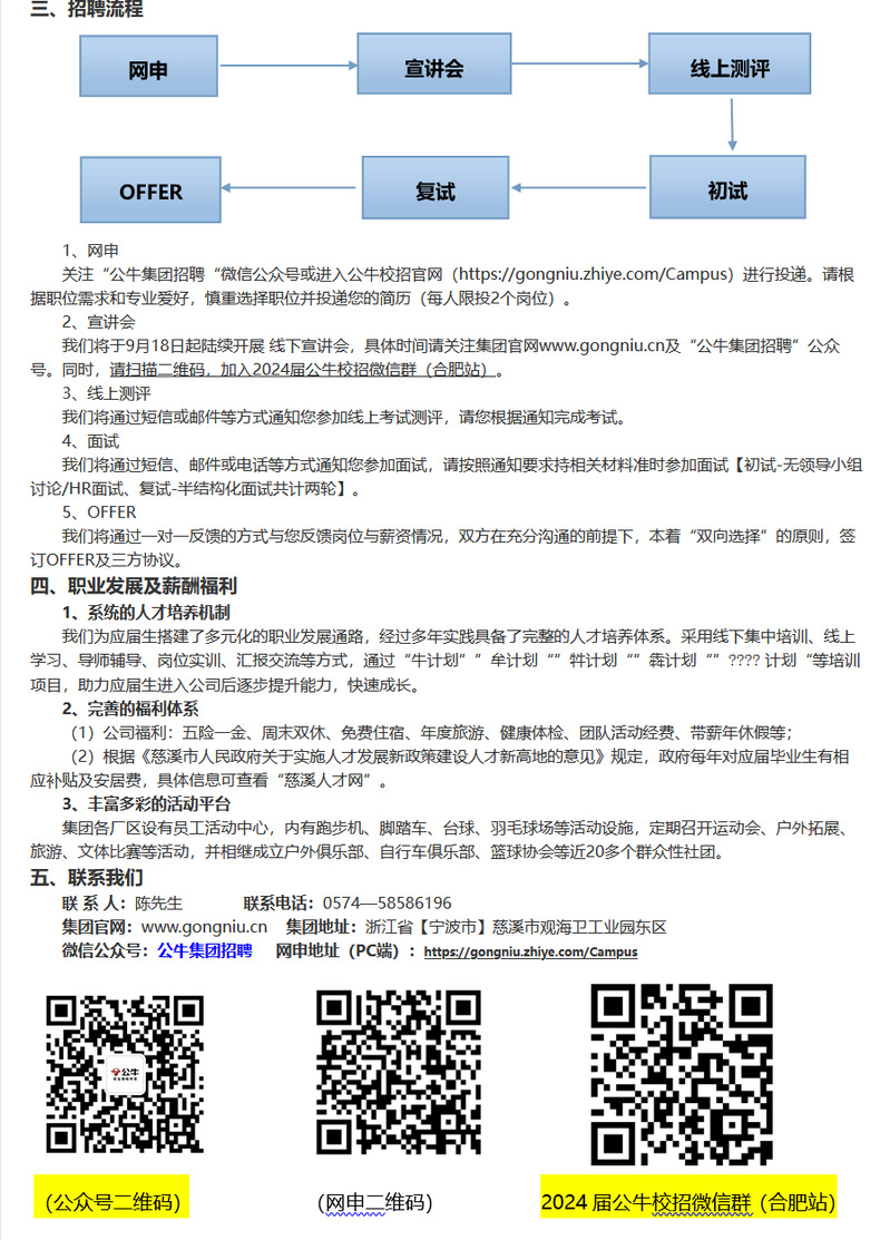
【招聘信息】公牛集团股份有限公司
2023-09-15
打印
电子邮件
阅读
96
次数
更多:
上一篇:
下一篇:
集团首页
通知公告
文档下载
帮助说明
MF中心
登录
返回页首